Back to blog

The English Alphabet and Everything You Need to Know about It


Introduction to the article.

English Letters

There are 26 letters in the modern English alphabet. These letters are derived from the Latin script, meaning that the English alphabet uses roughly the same letters as ancient Mediterranean civilizations, such as the Romans.


Other languages that use the Latin script are French, German, Italian, Spanish, and Swedish as well as most other European languages.

The English alphabet and its pronunciations.

Uppercase (Capitals) and Lowercase Letters

In the English alphabet, letters come in two forms: Upper-case and Lower-case

  • Uppercase, which is sometimes referred to as capitals

  • Lowercase, which is sometimes called small letters

These “big letters” and “little letters” have different sounds too. It’s important to learn both to build a strong foundation for reading and speaking the language.


Uppercase Etiquette

When communicating through a written medium, like email or text message, it’s important to understand how a reader might interpret the message without a verbal context


Compare these two sentences:


Please email me the document.


PLEASE EMAIL ME THE DOCUMENT.


Although they are the same sentence, the first one appears polite while the second seems aggressive.


If a sentence is written in capitals, or “all-caps,” then the reader might hear the writer's voice shouting the sentence at them.


Likewise, all upper-case letters are commonly used to “yell” on paper. So, be careful how you use them.


Pronunciation Guide

The pronunciation of English letters in the alphabet can be difficult for beginners. This is because some letters make different sounds within the context of different words.


The sound a letter makes is referred to as its phonetics.


Refer to the chart at the beginning of the article for the names and pronunciations of each letter, and use it to contextualize the below examples.


Uppercase and Lowercase Letter Pronunciation

Uppercase letters are usually pronounced by their name. Lowercase letters are pronounced like their phonic.


  • A cat jumped over the dog.


In this sentence, the letter A is pronounced like its name because it is standing alone. In the word cat, the a is pronounced like its phonetic sound because it is part of a word.


Let’s look at some more examples.


  • I went to the store.


  • Susan and I wrote a book


  • The snow fell in sheets, layer upon layer creating massive drifts in the streets, and later, I built an igloo in the yard


In the last sentence, the letter I was used, but so was the word igloo. Notice that both these words use I, but they sound different. That’s because the word igloo takes advantage of the “short” i sound or the lowercase form.


You will most often pronounce these “long” sounds when the letter is standing alone:


  • A dog ran across the H-tracks.


In this sentence, let’s focus on the word H-tracks. The correct way to pronounce this word would be to say the name of the letter H followed by the word tracks. It would be incorrect to use the short h sound – /(h)eɪtʃ/ or “huh” – in this instance.


Tricky Pronunciations: Digraphs and Silent Letters

In English, when certain letters are placed next to one another, they create a singular sound as opposed to each contributing their own sound. Linguists call this a digraph.


Digraphs are widely used in the English language, and you will recognize them in some of the most frequently used words. As a beginner learning English, familiarizing yourself with digraphs will help you learn proper pronunciation more quickly.


Here are some common digraphs. This list is not exhaustive, but it is a good place to start:

English language and English alphabet digraphs.

We can use the word streak as a detailed example: In the word streak, the ea creates the long e phonetic. So, the word would be pronounced as str-E-k.


Another confusing concept for beginners learning English is silent letters. Take the word fire. In the example, the e at the end of the word is silent, but because it is present, it causes the i to become the long I sound.


The correct way to pronounce fire is f-I-r, with a long I.


Note that this word is completely different from the word fir, which is a type of tree that is pronounced the same as fur.


Consonants and Vowels

The letters in the English alphabet can be further classified into two categories: Consonants and Vowels.


Consonants

Consonants made up of twenty letters:

B

C

D

F

G

H

J

K

L

M

N

P

Q

R

S

T

V

W

X

Z


Vowels

Vowels consist of five letters:

A

E

I

O

U

Y*

Y is a special case, but more on that later.


The Difference between Vowels and Consonants

If you take a moment to consider the pronunciation of the letters in the English alphabet, you may notice that vowels sound different from the other twenty.


Why is this the case? Our friends at Merriam-Webster provide an excellent explanation.


Technically, the terms vowel and consonant (from Latin vocalis, meaning "vocal," and Latin consonare, "to sound together") refer to particular speech sounds: a vowel is one made with your mouth open and your tongue in the middle of your mouth not touching your teeth, lips, etc. (in other words, there's minimal manipulation of air flow while expelling a vowel sound); a consonant, on the other hand, is one (such as \p\, \d\, or \s\) that is made by partly or completely stopping the flow of air breathed out from the mouth with the tongue, teeth, lips, etc.

To summarize Merriam-Webster’s fantastic explanation, vowels are pronounced with an open mouth, uninterrupted airflow, and little contact of the tongue with the teeth.


On the other hand, consonants require the speaker to manipulate the airflow with the tongue, teeth, or lips as it travels out of the mouth, usually by constricting it, which forms the sharp phonetics that we know so well.


Why Is Y different?

According to Merriam-Webster, Y is considered a vowel in certain cases because of its unique pronunciation.


To avoid an overly technical answer, it is best to say that Y is a vowel when it makes the long e sound or either i sound.


For example, it acts as a vowel in words like

  • Toy

  • Cycle

  • Bye

  • Subway

When Y sets off a new syllable, it is acting as a consonant:

  • Yak

  • Yellow

  • Bayou

  • Foyer

If you have trouble deciphering whether or not Y is acting as a vowel or consonant, try sounding out the word. By hearing the syllables, you can easily identify Y’s role.


History of the English Alphabet

To help us understand the origins of the English alphabet, we will need to consider the histories of the English language and the English alphabet.

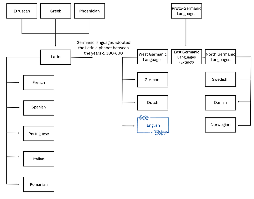
The convergence of the Romantic and Germanic family languages, which lead to Germanic languages adopting the Latin script, heavily influencing the English alphabet.

It’s important to separate the two because they originate from two distinct language families and only converge thousands of years later.


The alphabet finds its roots in the ancient Etruscan, Greek, and Phoenician civilizations. While the rest of the ancient world relied on hieroglyphics and pictographs, this group of nations developed a phonetic alphabet that assigned a sound to each character.


You might remember that we referred to this as phonetics earlier.


In short, the Phoenicians developed a phonetic alphabet, which was adopted and modified by the Greeks, which in turn was borrowed by the Etruscans.


Etruscan traders and settlers brought their alphabet to an area on the Italian peninsula known as Latium. The people of the Latium region spoke Latin, and they began using the phonetic alphabet as their script. This would become popularly known as the Latin script.


The most famous Latin-speaking nation was the Roman Empire. Without their conquest of the territories bordering the Mediterranean Sea, the Latin script would have never found its way to the far reaches of Europe.


Now the story must shift perspectives:


In Europe, ancient Germanic tribes were speaking a Proto-Germanic language, with Proto meaning original or primitive. These languages slowly evolved into three Germanic language families:

  • Western Germanic

  • Eastern Germanic

  • Northern Germanic


Eastern Germanic languages include Gothic, Vandalic, and Burgundian, all of which are now extinct.


Northern Germanic languages developed into Old Norse, which then became the languages of the Scandinavian countries: Danish, Swedish, Norwegian, Icelandic, etc.


Western Germanic languages developed into Old English, Old Frisian, and Old Dutch.


It was during the time that these families of Germanic languages were developing that they began to use the Latin script.


The Germanic tribes that spoke these languages did not have a sophisticated written equivalent, so adopting a neighboring alphabet as opposed to developing one was a matter of convenience. This was facilitated by Catholic missionaries and the conquest of Roman territories by the Germanic tribes.


These events occurred between the years c. 300-800.


Returning to English, the language has gone through three major phases:

  • Old English

  • Middle English

  • Modern English

Old English was spoken in Anglo-Saxon Britain between the years c. 450-1150. In 1066, William the Conqueror of Normandy invaded Britain, and he brought with him the Old French language. This marked the end of the Old English era.


A modern individual, with native English language skills, would recognize the majority of letters in the Old English/Anglo-Saxon alphabet, with the addition of a few unique characters. However, the spoken language would be completely incomprehensible.


Middle English saw major diversions to the original Old English. Many of the letters in the alphabet stayed the same, but the pronunciation and inflections went through major revisions. The ruling Norman conquerors introduced Old French into the highest levels of the government and the church, but the language would be anglicized again starting in the late 1400s and early 1500s. Scholars agree that this period stretched from c. 1150 to 1500.


The Canterbury Tales, written by Geoffrey Chaucer, are probably the most well-known example of Middle English in literature.


The emergence of Modern English coincides with the invention of the printing press. As literature began to spread, the language gained a degree of standardization. This led to changes in vocabulary, pronunciation, and structure.


This took place around the year 1500, and the period includes the present. In early Modern English, you will find the works of Shakespeare, while contemporary Modern English is represented better by an author like Toni Morrison.


How Many Countries Use the English Alphabet?

English is the official language of 59 countries worldwide with over 1 billion people speaking it as a first or second language.


It is commonly said that English has become the lingua franca of the world. To put it a different way, English has become the most common language for international business, science, and communication.


How Did the English Alphabet Become so Widespread?

A map of countries that use the Latin script, the majority of which take the form the English alphabet.

The English language began to spread as Britain became a dominant world power. During the 1700s and 1800s, the British Empire expanded to the majority of continents. Through their colonial administrations, they proliferated their language to the indigenous peoples.


In the 1900s and 2000s, the United States became the major world economy. As globalization and free trade spread, the lucrative thing to do was learn English. This way, the ease of business could not have been greater.


These factors are what led to the rapid growth in the number of people speaking the English language and using the English alphabet.


What are the Best Ways to Learn the Alphabet

There are many ways to learn the alphabet. Here are a few of our favorites:


Watch Videos

Videos are an excellent way to learn. In fact, videos teaching the alphabet song have been a favorite among parents with young children.


Combining music with education is also a great way to make learning fun!


Practice Often

As the saying goes, practice makes perfect. To master the English alphabet and its phonetics, try writing down the letters and sounding them out as you go. Repeat this process as many times as necessary, until you feel confident that you know every letter.


Take lessons with ReDefiners

This is our favorite. Our communication-and-conversation approach is proven to be the most effective method for learning a new language. Each class is taught by teachers with native-like proficiency, and the small classes allow for unique curriculums that are molded to your learning speed. We offer online classes in English, Spanish, Arabic, and Mandarin.


In our English courses, you will learn grammar, phonics, and conversational skills in a traditional or online class setting. By interacting with teachers and peers, you will practice far more than on other learning platforms. The quality of the grammar drills and teacher instruction, too, pars excellence. We’ve seen amazing results from our students, who start as novices and leave as experts, and we invite you to join them.


Why do we do this? At ReDefiners World Languages, we strive to create a more equitable world by pioneering language learning as a tool for success. We believe that children and adults of all backgrounds can find equal footing through the opportunities created by equitable education and learning.